基准面和偏心计量
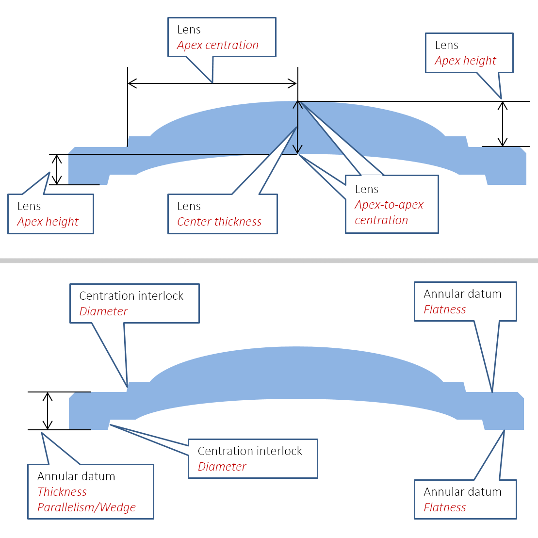
在大多数光学透镜应用中,透镜的对准、定位和几何形状与表面形貌一样重要。如果没有正确对准,一个被完美制造出来的光学表面可能无法达到预期效果,并可能带来与零件质量无关的误差。
为了实现正确的对准,许多非球面透镜会在样品上使用额外的几何基准面,包括平面环形、锥形互锁和精确的外径等。利用 ZYGO 三维计量技术,许多这些基准面都可以被精确地表征,从而确保透镜系统有最佳的性能。
典型的应用包括测量环形基准面的平面度和高度、光学表面的偏心和直径尺寸、透镜厚度以及锥形互锁的圆度。数据分析可以加快测量速度,并深入了解由对准与制造误差引起的误差。
